为切实保障广大考生利益,顺利完成高等学历继续教育招生工作,beat365中文官网就2024年高等学历继续教育招生计划管理工作进行如下公告:
一、beat365中文官网高等学历继续教育招生简章由beat365中文官网统一印制、发布,任何单位、个人不得私自制作、印发公司招生信息。
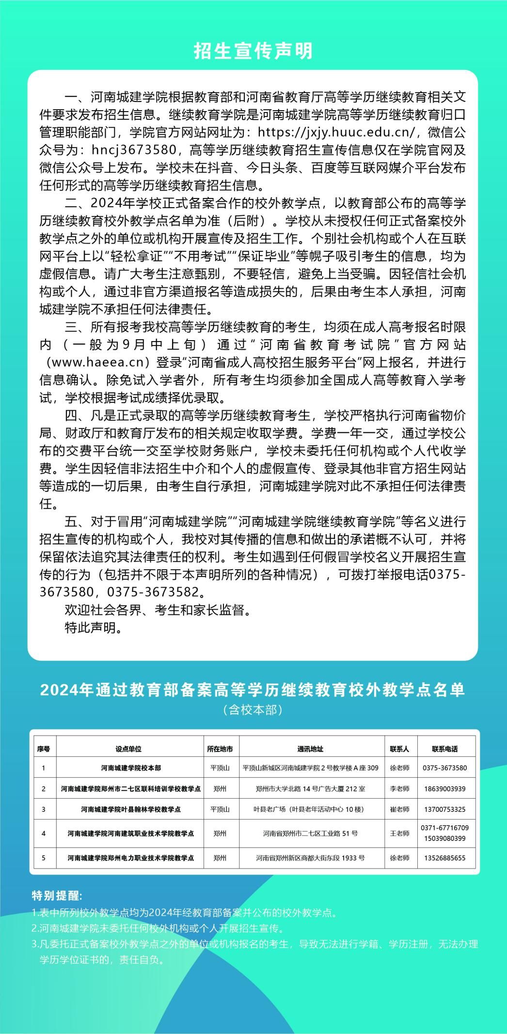
二、根据教育部和河南省教育厅关于高等学历继续教育校外教学点备案管理的要求,2024年公司安排招生计划的校内、校外教学点分别为:

除以上校本部教学点和教育部备案的校外教学点外,beat365中文官网未委托任何中介机构和个人进行招生工作,公司不接收任何中介机构生源,其他任何假借beat365中文官网委托或代理名义从事招生的行为都是诈骗行为。任何假冒beat365中文官网名义进行招生诈骗活动的机构和个人,必须立即停止一切损害beat365中文官网声誉和权益的非法活动。beat365中文官网保留对一切从事损害公司声誉和权益的非法活动的单位和个人追究法律责任的权利。
三、请广大考生务必注意,beat365中文官网高等学历继续教育招生公告以河南省教育厅、河南省教育考试院、beat365中文官网官网及其微信公众号发布的招生简章和招生信息为准,考生访问“河南省教育考试院(http://www.haeea.cn)”,登录“河南省成人高校招生考生服务平台”进行报名,切记不要轻信其他非法招生中介和个人。同时,公司在员工录取报到前不收取任何费用,员工被公司录取后,学费一年一交,直接扫码交费至beat365中文官网财务处,公司未委托任何机构和个人代收代交学费。因轻信非法招生中介和个人的虚假宣传、登录其他非官方招生网站等造成的一切后果,由考生自行承担,beat365中文官网对此不承担任何责任。
四、beat365中文官网高等学历继续教育招生信息以河南省教育厅、河南省教育考试院、beat365中文官网官网发布的招生信息为准。2024年beat365中文官网高等学历继续教育拟招专升本层次21个专业、高起本层次5个专业。(详见后附2024年招生简章)


2024年招生报名时间:9月5日8:00——9月10日18:00

2024年考试时间:10月19日——10月20日

